昆医九州·(中国)集团有限公司,
门户入口
继续教育学院
搜索
继续教育学院
学院概况
学院简介
机构设置
学院领导
党建工作
组织机构
工作动态
招生学籍自考工作
通知公告
相关规定
学费收缴规定
招生简章、指南
录取、分班查询
工作动态
教学工作
通知公告
学生工作
工作动态
通知公告
相关规定
学子风采
合作办学
通知公告
相关规定
培训工作
工会园地
工作动态
下载中心
招生学籍自考工作
教学工作
学生工作
合作办学
培训工作
其他下载
九州·(中国)集团有限公司,
招生学籍自考工作
正文
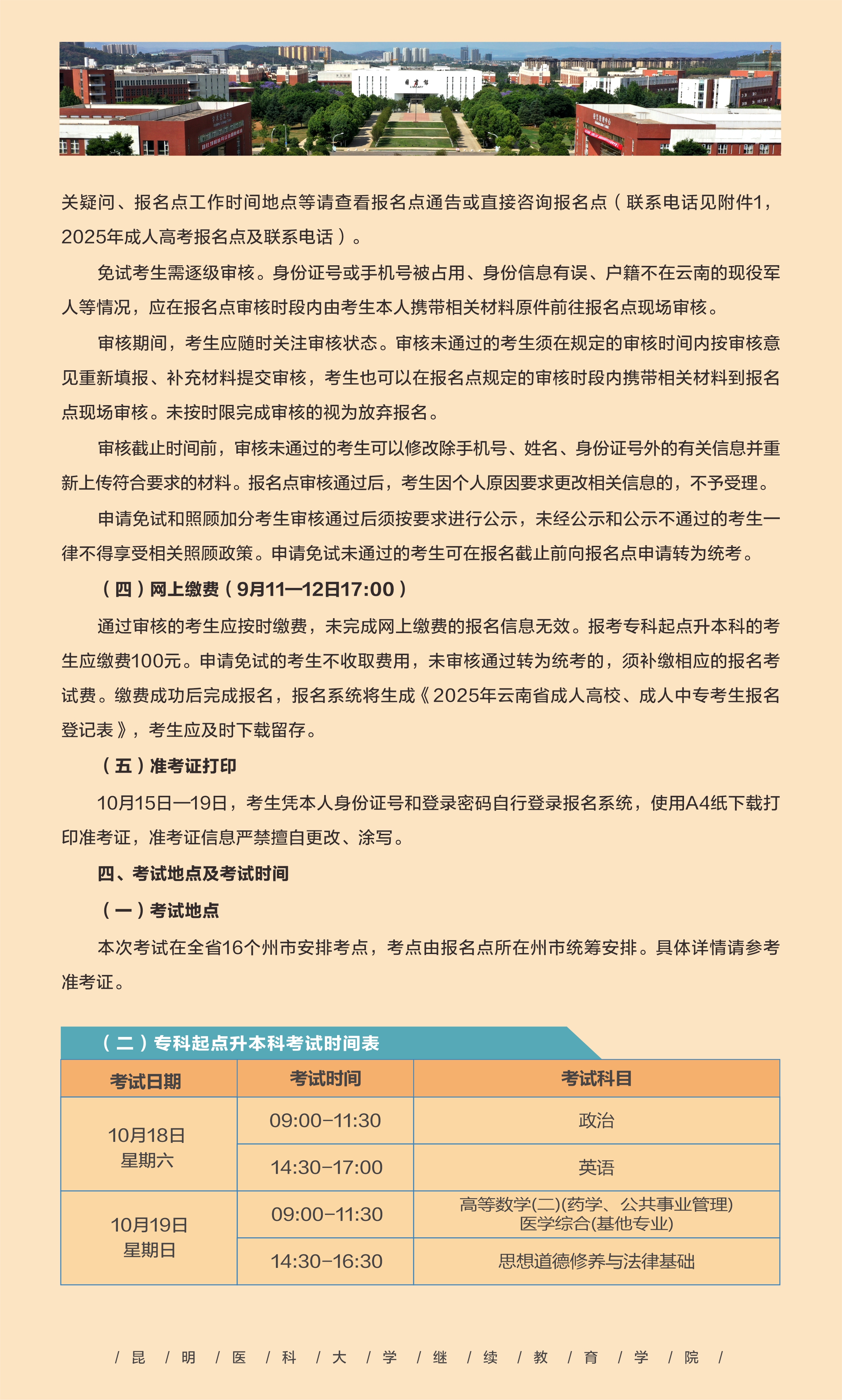
九州·(中国)集团有限公司,高等学历继续教育2025年报考指南
时间:2025/9/2 16:23:11
供稿:继续教育学院
来源:九州·(中国)集团有限公司,
浏览:905次
九州·(中国)集团有限公司,何黎教授入选全球前2%顶尖科学家榜单
法国参议院法中友好小组代表团来校交流访问
通知公告
李利华副校长接待日通告
吴红明副校长接待日通告
九州·(中国)集团有限公司,关于 2025 年公开招聘博士工作人员第三批拟聘用人员的公示
九州·(中国)集团有限公司,关于2025年公开招聘博士工作人员第二批拟聘用人员的公示
九州·(中国)集团有限公司,关于征集校风、教风、学风、校歌的公告
九州·(中国)集团有限公司,关于2025年公开招聘博士工作人员第一批拟聘用人员的公示
徐绍琼副书记接待日通告
九州·(中国)集团有限公司,2025年高等学历继续教育校外教学点拟设置情况的公示
常用链接
中华人民共和国教育部
全国高校思想政治工作网
中国教育在线
云南省教育厅
联系方式
联系地址:昆明市呈贡区雨花街道春融西路1168号
联系电话:0871-65922555 联系邮编:650500
关注微信公众号
关注新浪微博
Copyright (c) 2007-2025 九州·(中国)集团有限公司, 滇ICP备05001248号-2
滇公网安备 53011402000299号
九州·(中国)集团有限公司
|
易游电子(中国)有限公司官网
|
SJB世界杯·(中国)集团
|
ky
|
万博
|
世俱杯网站
|
星空网站
|
球速
|
乐鱼网站
|